Ba mảng tiêu chuẩn lớn trong lĩnh vực công nghệ lượng tử (CNLT) đã và đang được các tổ chức tiêu chuẩn (SDO) xây dựng gồm: Điện toán lượng tử, Truyền thông lượng tử và Đo lường lượng tử. Các chuyên gia đánh giá rằng, phân phối khóa bảo mật lượng tử là một trong số ít các tiêu chuẩn ứngdụng đầu tiên của CNLT.
Năm 2018, Ủy ban châu Âu đã đưa ra sáng kiến nghiên cứu Quantum Flagship quy mô lớn và dài hạn để hỗ trợ và thúc đẩy việc hình thành và phát triển ngành CNLT.
Một trong những biện pháp để đạt được sự phát triển và ứng dụng nhanh chóng là thúc đẩy các nỗ lực chứng nhận và tiêu chuẩn hóa trong lĩnh vực CNLT. Bài viết dưới đây giới thiệu nội dung liên quan tới các nghiên cứu, tất cả thành viên và các cộng sự trong nhóm trọng điểm CEN-CENELEC về CNLT (FGQT).
Công nghệ lượng tử
Mặc dù vật lý lượng tử đã tồn tại hơn một thế kỷ, nhưng chỉ trong vòng 20 năm gần đây với sự tiến bộ của khoa học và công nghệ thì các hệ thống lượng tử mới được ứng dụng trong thực tế ở cấp độ cơ bản nhất. Giờ đây, nguyên lý hoạt động của các hạt lượng tử đơn lẻ, chẳng hạn như các nguyên tử, electron và photon nhân tạo được kiểm soát và tạo ra các ứng dụng vào thực tế. Điển hình là khả năng tạo và kiểm soát các trạng thái lượng tử riêng biệt. Cuộc cách mạng lượng tử lần thứ hai tạo điều kiện thuận lợi cho việc chế tạo các lớp cảm biến, công nghệ truyền thông và máy tính mới với những khả năng chưa từng có. Các chuỗi cung ứng cho CNLT đang nổi lên, trong đó một số chuỗi cung ứng tập trung vào khai thác các tiềm lực có sẵn trên thị trường để xây dựng cơ sở hạ tầng nghiên cứu CNLT hoặc hỗ trợ công nghệ và phát triển cơ sở hạ tầng nghiên cứu CNLT, một số khác dựa vào mức độ sẵn sàng về công nghệ cao tiếp cận thị trường…
CNLT cho phép tạo ra các thiết bị và cơ sở hạ tầng mới với hứa hẹn nhiều ứng dụng mới trong các lĩnh vực có thể góp phần giải quyết một số thách thức kinh tế và xã hội cấp bách nhất hiện nay. Những công nghệ này cung cấp các khả năng vượt trội, hơn hẳn bất kỳ kỹ thuật cổ điển nào. Các sản phẩm điển hình có thể đạt được các tính năng như là độ nhạy cao hơn, mức tiêu thụ điện năng thấp hơn và hoạt động tham chiếu lượng tử và bảo mật cao hơn, không cần bảo trì, ứng dụng cho các cơ sở công nghiệp yêu cầu độ tin cậy cao… Thêm vào đó, CNLT mở đường cho các phương pháp mới chẳng hạn như khảo sát trái đất trong thời gian biến đổi khí hậu, thăm dò tài nguyên thiên nhiên, truyền tải và xử lý thông tin và đặc biệt đối với mục đích tối quan trọng đó là các phương pháp mới bảo mật thông tin liên lạc chưa từng xuất hiện trước đây. Các ứng dụng dựa trên nền tảng CNLT đang tiếp cận thị trường và sẽ là yếu tố then chốt cho sự thành công trong nhiều ngành và các lĩnh vực kinh doanh đa dạng. Những công nghệ này rất quan trọng đối với bảo vệ độc lập chủ quyền và an toàn của châu Âu, vì các lĩnh vực xử lý, lưu trữ, truyền tải và bảo mật thông tin nói chung đều bị ảnh hưởng bởi CNLT.
Tiêu chuẩn hoá trong lĩnh vực CNLT
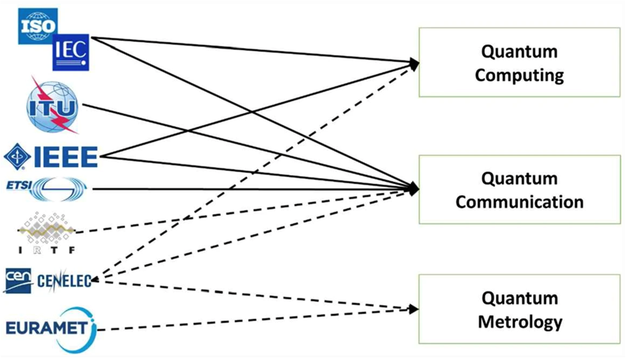
Các tổ chức phát triển tiêu chuẩn (SDO) đã quan tâm xây dựng các tiêu chuẩn trong lĩnh vực CNLT ở cấp độ châu Âu và chuẩn quốc tế, cũng như các tham chiếu đến các tiêu chuẩn CNLT đã công bố. Ba mảng tiêu chuẩn lớn trong lĩnh vực CNLT gồm: Điện toán lượng tử, Truyền thông lượng tử và Đo lường lượng tử. Tóm tắt các công việc liên quan được các SDO đã và đang thực hiện như sau (Hình 1).
Hình 1: Các hoạt động tiêu chuẩn hóa về công nghệ lượng tử. Đường liền nét: phát triển tiêu chuẩn. Đường đứt nét: các hoạt động tiêu chuẩn hóa
Sự phát triển các tiêu chuẩn điện toán lượng tử đã được bắt đầu bởi ISO/IEC, tập trung vào thuật ngữ điện toán lượng tử. IEEE đang phát triển các tiêu chuẩn cho phép đo hiệu năng điện toán lượng tử và kiến trúc kỹ thuật lượng tử.
Các tiêu chuẩn truyền thông lượng tử đang được phát triển bởi một số SDO, trong đó cả ETSI và ITU-T đều là các SDO hướng đến ngành viễn thông. Cả hai đều tập trung vào Phân phối khóa lượng tử (QKD), đây có thể là ứng dụng tiêu chuẩn đầu tiên của truyền thông lượng tử nói chung. Các tiêu chuẩn bảo mật cho QKD đang được phát triển bởi ETSI, ITU-T cũng như ISO/IEC. IEEE và IRTF đang xây dựng các tiêu chuẩn về quản lý và kiểm soát nhiều loại mạng truyền thông lượng tử hơn.
Tiêu chuẩn hóa đo lường lượng tử vẫn đang trong giai đoạn sơ khai. EURAMET mới khởi động từ năm 2020 xúc tiến các hoạt động điều phối cho việc xây dựng các tiêu chuấn đo lường CNLT.
Các tổ chức khác như QuIC, Hiệp hội Công nghiệp lượng tử châu Âu đang hỗ trợ tiêu chuẩn hóa CNLT châu Âu với các khảo sát ngành trong phạm vi khu vực châu Âu; trong khi đó tổ chức StandICT.eu thực hiện cung cấp tài chính cho các nhà tiêu chuẩn hóa CNTT châu Âu riêng lẻ.
Tổ chức DIN, Cơ quan Tiêu chuẩn hóa Quốc gia Đức (NSB) đã đề xuất thành lập Ủy ban Kỹ thuật chung CEN-CENELEC châu Âu về Công nghệ Lượng tử, JTC22-QT, dựa trên kết quả trung gian từ FGQT. Ủy ban kỹ thuật mới này sẽ phát triển và điều phối các hoạt động tiêu chuẩn hóa châu Âu về các lĩnh vực điện toán lượng tử, truyền thông lượng tử và đo lường lượng tử, cảm biến và hình ảnh. JTC22-QT sẽ được khởi động tại Berlin vào tháng 3/2023.
Tiêu chuẩn hóa mở đường cho phát triển công nghệ lượng tử
Hiện nay, tiêu chuẩn hóa là vô cùng quan trọng để tạo điều kiện cho sự phát triển của các công nghệ mới và sự phát triển hiệu quả của chuỗi cung ứng. Sự hài hòa của các công nghệ, phương pháp và giao diện cho phép các sản phẩm có thể tương tác, đổi mới và cạnh tranh, tất cả đều dẫn đến tăng trưởng thị trường. Khi các CNLT phát triển sẽ phát sinh các nhu cầu vền tiêu chuẩn hóa.
Trong quá khứ, tiêu chuẩn hóa thường bị đánh giá là mâu thuẫn với đổi mới. Ngày nay, tiêu chuẩn hóa trở thành một trong những công cụ đầy đủ và mạnh mẽ nhất để nhanh chóng vốn hóa tri thức và phổ biến kiến thức cũng như triển khai kiến thức này trong ngành và do đó chuyển kết quả nghiên cứu nhanh chóng ra thị trường. Quá trình tiêu chuẩn hóa cũng là quá trình chia sẻ tri thức và bồi tụ tri thức vì nó phục vụ như một nền tảng chung cho các lĩnh vực khác như các cơ sở nghiên cứu khoa học, ngành công nghiệp, các học viện, nhà trường và rộng lớn hơn là toàn xã hội.
Theo các tổ chức phát triển tiêu chuẩn châu Âu CEN-CENELEC và ETSI, tiêu chuẩn là một tài liệu được thiết lập theo sự đồng thuận và được phê duyệt bởi một cơ quan có thẩm quyền được công nhận. Tài liệu tiêu chuẩn cung cấp các quy tắc, hướng dẫn vận hành, đặc điểm của các quá trình hoặc kết quả của chúng, nhằm mục đích sử dụng chung, lặp đi lặp lại và đạt được mức độ trật tự tối ưu trong một bối cảnh nhất định. Các tiêu chuẩn phải dựa trên kết quả tổng hợp của khoa học – công nghệ và kinh nghiệm và nhằm mục đích thúc đẩy lợi ích tối ưu trong cộng đồng.
Các tiêu chuẩn mang lại nhiều lợi ích. Chúng cho phép giảm chi phí và nâng cao hiệu quả, đảm bảo chất lượng, an toàn và bí quyết công nghệ của sản phẩm, dịch vụ và tổng hợp giữa chúng, đồng thời hỗ trợ việc tuân thủ luật pháp và các chính sách có liên quan. Các tiêu chuẩn đáp ứng mong đợi và yêu cầu của khách hàng, cho phép tiếp cận thị trường và khách hàng ở các quốc gia khác nhau. Các tiêu chuẩn đạt được khả năng tương thích và khả năng tương tác giữa các sản phẩm và các thành phần, đồng thời nâng cao kiến thức về các công nghệ và cải tiến mới.
Nhìn chung, các tiêu chuẩn được phát triển bởi các nhóm chuyên gia từ ngành công nghiệp và nghiên cứu. Tuy nhiên, các bên quan tâm khác nhau, chẳng hạn như từ các nhà hoạch định chính sách và quản lý hành chính, bảo vệ môi trường, người tiêu dùng… cũng tham gia vào việc phát triển các tiêu chuẩn liên quan. Sự phát triển có thể diễn ra ở các cấp độ khác nhau: Nếu các chuyên gia tập hợp ở cấp quốc gia, các tiêu chuẩn quốc gia được phát triển theo quy trình dựa trên sự đồng thuận trong các Cơ quan Tiêu chuẩn hóa Quốc gia (NSB). Tuy nhiên, các NSB cũng có thể ủy quyền cho các tổ chức có trách nhiệm ở cấp châu Âu (CEN, CENELEC) hoặc cấp quốc tế (ISO, IEC), nơi họ phát triển nội dung kỹ thuật với tư cách là đại diện cho các quốc gia tương ứng với sự đồng thuận với các chuyên gia được ủy quyền khác. Điều này có thể kết hợp đảm bảo quyền lợi của các quốc gia khác nhau trong việc xây dựng tiêu chuẩn, đảm bảo kết quả tốt nhất có thể cho tất cả các bên liên quan. Các tổ chức phát triển tiêu chuẩn khác, như ETSI và ITU-T, thành lập các nhóm và các tổ chức thành viên bao gồm các đại biểu của các công ty thương mại và tổ chức nghiên cứu.
Các chuyên gia đánh giá rằng, tiêu chuẩn hóa và lập bản đồ các cơ hội tiêu chuẩn hóa ở giai đoạn sớm của chuỗi giá trị công nghệ sẽ mang lại lợi ích rất lớn. Các tổ chức có thể có nhiều lý do để đóng góp cho việc tiêu chuẩn hóa. Đây là một phương thức tốt để kết nối các tổ chức với nhiều loại hình tổ chức khác nhau nhưng có cùng lĩnh vực hoạt động. Các tổ chức học thuật và nghiên cứu có thể sử dụng tiêu chuẩn hóa để giới thiệu công nghệ và năng lực của họ. Các tổ chức mua công nghệ có thể sử dụng tiêu chuẩn hóa để phối hợp các đối tượng sử dụng và yêu cầu, đảm bảo rằng các sản phẩm sắp ra mắt đáp ứng nhu cầu thị trường của họ và ít cần đến các giải pháp độc quyền đắt tiền cũng như rủi ro trói buộc nhà cung cấp liên quan của họ. Các nhà cung cấp dịch vụ có thể sử dụng tiêu chuẩn hóa để phối hợp với các nhà cung cấp của họ, sử dụng môi trường SDO được quản lý để đảm bảo cạnh tranh công bằng. Các nhà cung cấp công nghệ có thể điều tiết phân phối sản phẩm ra thị trường để giảm sự phân mảnh thị trường và đạt được khối lượng tới hạn cho các loại sản phẩm mới. Cơ quan quản lý có thể góp phần tiêu chuẩn hóa, để đảm bảo rằng các yêu cầu quy định trong pháp luật và chính sách công có thể được đáp ứng về mặt công nghệ. Ngoài ra, còn có các tổ chức khác như là tư vấn và cấp bằng sáng chế…
Thành lập tổ chức FGQT
Để phối hợp và hỗ trợ xây dựng các tiêu chuẩn CNLT liên quan, vào tháng 6/2020, Tổ chức phát triển tiêu chuẩn châu Âu CEN-CENELEC đã thành lập Nhóm Trọng tâm CNLT – FGQT. Mặc dù, không phải là tổ chức đầu tiên giải quyết vấn đề tiêu chuẩn hóa CNLT nhưng FGQT được công nhận là tổ SDO đầu tiên nhằm phát triển lộ trình tiêu chuẩn hóa cho toàn bộ phổ CNLT.
FGQT đang xây dựng Lộ trình tiêu chuẩn hóa CNLT để giải quyết một cách có hệ thống các nỗ lực tiêu chuẩn hóa đang diễn ra và trong tương lai. Hoạt động này phát triển cùng với việc xác định các trường hợp sử dụng có liên quan, các giao dịch và chuỗi cung ứng tiềm năng liên quan đến CNLT và đặc biệt bao gồm phân tích các khía cạnh của CNLT sẽ được hưởng lợi nhiều nhất từ việc tiêu chuẩn hóa. FGQT hiện có hơn 100 thành viên từ các ngành công nghiệp, nghiên cứu và quản lý và hoạt động ở cấp độ châu Âu. Tuy nhiên, FGQT cũng thực hiện nhiệm vụ tương tác với các tổ chức phát triển tiêu chuẩn khác và các liên minh CNLT trên toàn thế giới, bao gồm ETSI, ITU-T, ISO/IEC, IEEE, IRTF, QuIC…. Một mục tiêu khác của FGQT là xác định về điều khoản tham chiếu sẽ kích hoạt sự phát triển tiêu chuẩn thực tế trong các ủy ban kỹ thuật.
Đôi nét về FGQT
FGQT khởi động vào giữa năm 2020, khi đó, theo thống kê các thành viên đại diện tham gia thì có 51% thành viên làm việc trong lĩnh vực nghiên cứu khoa học, 30% làm việc trong lĩnh vực công nghiệp, 11% làm việc trong lĩnh vực tiêu chuẩn và 8% làm việc trong lĩnh vực khác (Hình 1).
Hình 2: Thống kê các lĩnh vực của các thành viên tham gia FGQT
Hầu hết các quốc gia châu Âu đều có thành viên đại diện tại FGQT (Hình 3), trong đó Ý (21), Đức (20), Tây Ban Nha (8), Anh (7), Thụy Sĩ (7), Hà Lan (6), Đan Mạch (4), Áo (3), Bỉ (3), Ba Lan (2) và các nước Croatia, Hy Lạp, Luxembourg, Malta, Nauy, Pháp, Slovakia,Thuỵ Điển đều có một thành viên đại diện.
Hình 3: Thành phần đại diện tại FGQT của các quốc gia châu Âu (giữa năm 2020)
Những trở ngại
FGQT đã phân tích nhu cầu tiêu chuẩn cho CNLT từ giữa năm 2020 và dự kiến sẽ phát hành phiên bản đầu tiên của lộ trình tiêu chuẩn hóa vào đầu năm 2023. Việc phát triển lộ trình tiêu chuẩn hóa là một quá trình hết sức phức tạp. Có nhiều yếu tố đầu vào cần xem xét, bao gồm cả việc phát triển các tiêu chuẩn ở các mảng, các lộ trình của Flagship Lượng tử châu Âu và lợi ích của rất nhiều bên liên quan. Tất cả công việc đang được thực hiện bởi các tình nguyện viên theo nghĩa là CEN-CENELEC không trả bất kỳ khoản đóng góp nào cho các thành viên đại diện. Điều này có nghĩa là công việc sẽ được coi là một khoản đầu tư của các tổ chức cung cấp các thành viên đại diện. Trong một số trường hợp, khoản đầu tư riêng được tăng cường bởi các khoản tài trợ của châu Âu hoặc quốc gia thành viên. Mục đích của lộ trình là điều phối và cân đối lợi ích giữa các thành viên đại biểu để đi đến điểm thống nhất mà các bước tiếp theo có thể được thực hiện, chẳng hạn như bắt đầu phát triển các tiêu chuẩn thực tế.
Tuy nhiên, người ta cũng quan sát thấy rằng, các cộng đồng nghiên cứu đôi khi miễn cưỡng tham gia vào các hoạt động tiêu chuẩn hóa ở giai đoạn đầu của thang đo Mức độ sẵn sàng về công nghệ (TRL). Thật vậy, trong việc kết nối nghiên cứu và đổi mới với thị trường, tiêu chuẩn hóa đóng một vai trò cơ bản trong việc đánh giá cao các kết quả nghiên cứu và chuyển giao kiến thức, đặc biệt là đối với các lĩnh vực nghiên cứu tăng trưởng. Mặc dù vậy, đối với nhiều nhà khoa học, vẫn chưa rõ làm thế nào tiêu chuẩn hóa có thể mang lại lợi ích cho khoa học ở giai đoạn đầu của TRL.
Kỳ vọng phát triển CNLT của châu Âu
Năm 2018, Ủy ban châu Âu đã khởi động sáng kiến nghiên cứu Quantum Flagship với quy mô lên đến một tỷ Euro và tiến hành trong 10 năm nhằm khởi động một ngành công nghiệp châu Âu cạnh tranh trong CNLT và biến châu Âu thành một khu vực năng động và hấp dẫn cho nghiên cứu sáng tạo, kinh doanh và đầu tư trong lĩnh vực này. Chương trình Nghiên cứu Chiến lược của EU nhấn mạnh rằng, để đạt được các mục tiêu của Quantum Flagship cần phải đẩy nhanh quá trình phát triển và tiếp nhận thị trường, điều này sẽ được tăng cường hơn thông qua các nỗ lực tiêu chuẩn hóa và chứng nhận chuyên ngành, liên ngành.
Các chuyên gia đánh giá rằng, CEN/CENELEC FGQT có thể là tổ chức SDO đầu tiên nhằm phát triển lộ trình tiêu chuẩn hóa cho toàn bộ phổ CNLT, nhưng đây chắc chắn không phải là tổ chức đầu tiên giải quyết vấn đề tiêu chuẩn hóa trong lĩnh vực CNLT. Những lĩnh vực mà các bên liên quan tham gia trong tổ chức FGQT cho thấy rằng, các hoạt động tiêu chuẩn hóa sẽ mang lại rất nhiều lợi ích. Các tiêu chuẩn truyền thống thường được tạo ra bởi ngành công nghiệp, trong bối cảnh hiện nay, khoa học lượng tử cũng được hưởng lợi và là người hưởng lợi quan trọng của các hoạt động tiêu chuẩn hóa trong lĩnh vực này. Sử dụng tiêu chuẩn hóa như một phương tiện để định giá và chuyển giao kiến thức, các nhà nghiên cứu sớm nhận thấy kết quả nghiên cứu khoa học của họ có khả năng tương tác và tích hợp hệ thống sẽ là động lực để quan trọng thúc đẩy ứng dụng khoa học trong lĩnh vực CNLT.
Trong lĩnh vực CNLT sẽ rất cần các hướng dẫn kỹ thuật, báo cáo kỹ thuật và thông số kỹ thuật từ các SDO chính thức phát triển. Hướng tới mục đích này, CEN-CENELEC FGQT đã phát triển một lộ trình tiêu chuẩn hóa liên quan đến CNLT và phối hợp với các SDO khác và các diễn đàn trong ngành để thực hiện lộ trình tiêu chuẩn hóa CNLT. Lộ trình này sẽ thực hiện những kỳ vọng của Ủy ban châu Âu được nêu ra trong sáng kiến nghiên cứu Quantum Flagship quy mô lớn và dài hạn để hỗ trợ và thúc đẩy việc hình thành và phát triển ngành CNLT châu Âu cạnh tranh, đồng thời củng cố và mở rộng vai trò lãnh đạo và sự xuất sắc trong lĩnh vực nghiên cứu và ứng dụng CNLT của châu Âu.
|
Tài liệu tham khảo https://epjquantumtechnology.springeropen.com/articles/ https://www.hse.gov.uk/comah/sragtech/docspubstand.htm https://www.cencenelec.eu/areas-of-work/cen-cenelec-topics/quantum-technologies/ https://qt.eu/about-quantum-flagship/introduction-to-the-quantum-flagship https://www.euramet.org/quantum-technologies https://digital-strategy.ec.europa.eu/en/news/new-strategic-research-agenda-quantum-technologies Nguồn: https://m.antoanthongtin.gov.vn/an-toan-thong-tin/enisa-va-europol-phoi-hop-chong-toi-pham-mang-100863 |
